เล่น PLC Ladder Simulator 2 บน PC ด้วย NoxPlayer
รายละเอียด
ในอุตสาหกรรม PLC เป็นอุปกรณ์ระบบอัตโนมัติที่สำคัญที่สุดเนื่องจากมีบทบาทเป็นสมองในการดำเนินกระบวนการทางอุตสาหกรรม สมองนี้ใช้ไวยากรณ์เพื่อให้สามารถทำงานได้อย่างเป็นลำดับและเป็นลำดับ
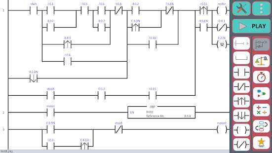
ภาษาดั้งเดิมของ PLC เรียกว่า "ladder logic" ตรรกะของแลดเดอร์เป็นภาพกราฟิกซึ่งสามารถจัดวางในรูปแบบที่คล้ายกับบันไดที่มีรางและราง บันไดลอจิกไดอะแกรมได้รับการพัฒนามาจากแผนภาพวงจรรีเลย์ที่ใช้สำหรับวงจรอิเล็กทรอนิกส์ก่อนที่จะถึง PLC
PLC Ladder Simulator 2 เป็นตัวจำลองสำหรับระบบปฏิบัติการ Android ที่มีวัตถุอินพุตและเอาต์พุตที่จำลองพอร์ต I / O ของ PLC จริง คุณสามารถใช้ PLC Ladder Simulator เพื่อสร้างไดอะแกรม ladder-logic โดยใช้ส่วนประกอบจากชุดมาตรฐานที่ใช้ในไดอะแกรมเหล่านี้
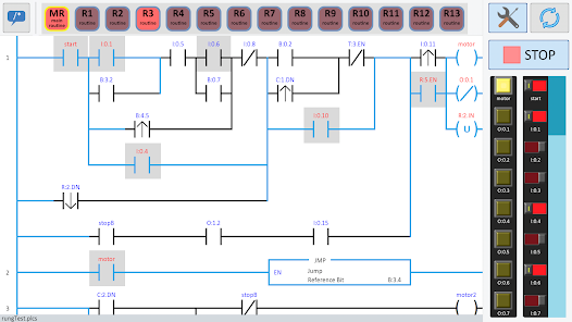
PLC Ladder Simulator 2 เป็นผู้สืบทอดของ PLC Ladder Simulator รุ่นนี้มาพร้อมกับการเปลี่ยนแปลงครั้งใหญ่เช่น UI ส่วนติดต่อผู้ใช้ที่ดีขึ้นและเป็นมิตรมากขึ้นและประสบการณ์ผู้ใช้ UX การใช้ sub-rungs ที่ดี ส่งออกไปยังอุปกรณ์อื่น ๆ ที่รันแอพและอีกมากมาย
PLC Ladder Simulator 2 อนุญาตให้สร้างรหัส Arduino อัตโนมัติสำหรับบอร์ด Arduino บางตัวจากการออกแบบบันไดของคุณ
สำคัญ: อย่าลืมตรวจสอบการสอนช่วยเหลือในแอพเพื่อทำความเข้าใจวิธีการใช้งาน
PLC Ladder Simulator 2 เว็บไซต์: http://plcladdersimulator2.weebly.com/
หากคุณมีคำถามหรือปัญหาใด ๆ คุณสามารถติดต่อเราได้ที่ [email protected]
ภาษาดั้งเดิมของ PLC เรียกว่า "ladder logic" ตรรกะของแลดเดอร์เป็นภาพกราฟิกซึ่งสามารถจัดวางในรูปแบบที่คล้ายกับบันไดที่มีรางและราง บันไดลอจิกไดอะแกรมได้รับการพัฒนามาจากแผนภาพวงจรรีเลย์ที่ใช้สำหรับวงจรอิเล็กทรอนิกส์ก่อนที่จะถึง PLC
PLC Ladder Simulator 2 เป็นตัวจำลองสำหรับระบบปฏิบัติการ Android ที่มีวัตถุอินพุตและเอาต์พุตที่จำลองพอร์ต I / O ของ PLC จริง คุณสามารถใช้ PLC Ladder Simulator เพื่อสร้างไดอะแกรม ladder-logic โดยใช้ส่วนประกอบจากชุดมาตรฐานที่ใช้ในไดอะแกรมเหล่านี้
PLC Ladder Simulator 2 เป็นผู้สืบทอดของ PLC Ladder Simulator รุ่นนี้มาพร้อมกับการเปลี่ยนแปลงครั้งใหญ่เช่น UI ส่วนติดต่อผู้ใช้ที่ดีขึ้นและเป็นมิตรมากขึ้นและประสบการณ์ผู้ใช้ UX การใช้ sub-rungs ที่ดี ส่งออกไปยังอุปกรณ์อื่น ๆ ที่รันแอพและอีกมากมาย
PLC Ladder Simulator 2 อนุญาตให้สร้างรหัส Arduino อัตโนมัติสำหรับบอร์ด Arduino บางตัวจากการออกแบบบันไดของคุณ
สำคัญ: อย่าลืมตรวจสอบการสอนช่วยเหลือในแอพเพื่อทำความเข้าใจวิธีการใช้งาน
PLC Ladder Simulator 2 เว็บไซต์: http://plcladdersimulator2.weebly.com/
หากคุณมีคำถามหรือปัญหาใด ๆ คุณสามารถติดต่อเราได้ที่ [email protected]

NoxPlayer เสนอประสบการณ์การเล่นเกมที่ดีที่สุดให้กับคุณ
วิธีเล่น PLC Ladder Simulator 2 บนเครื่อง PC โดยใช้ NoxPlayer

1ดาวน์โหลด NoxPlayer บนคอม

2คลิกไฟล์ exe เพื่อติดตั้ง NoxPlayer

3ค้นหา PLC Ladder Simulator 2 ที่ NoxPlayer

4ติดตั้งเกมใน App Store

5หลังการติดตั้ง คลิกไอคอนเกมเพื่อเริ่มเกม

6เล่น PLC Ladder Simulator 2 อย่างราบรื่นบนคอมด้วยแอปพลีเคชั่น NoxPlayer
วิธีที่สะดวก
วิธีที่ 1. Click "คลิก “ดาวน์โหลดบน PC" จะดาวน์โหลดทั้ง NoxPlayer กับไฟล์ APK พร้อมกัน หลังจากติดตั้งเสร็จแล้ว เล่นเกมบน PC ได้
วิธีที่ 2. หากคุณเคยติดตั้ง NoxPlayer บน PC แล้ว คลิก "ดาวน์โหลด APK" และลากไฟล์ APK เข้าไปที่ NoxPlayer เพื่อติดตั้งแอป
วิดีโอดีเด่นของเกม PLC Ladder Simulator 2
ดาวน์โหลดและเล่น PLC Ladder Simulator 2 บน PC โดยใช้ NoxPlayer โปรแกรมจำลอง NoxPlayer จะให้คุณเล่นเกมบน PC ด้วยหน้าจอใหญ่ โดยใช้การควบคุมแป้นพิมพ์และเกมแพด ให้คุณเล่นเกมได้เร็วขึ้นสนุกขึ้น ติดตั้งและดาวน์โหลด PLC Ladder Simulator 2 บน PC โดยใช้ NoxPlayer โปรแกรมจำลอง NoxPlayer จะช่วยคุณได้พลังงานต่ําการสูญเสียการไหลและการหยุดชะงักของสายเรียกเข้า มันเข้ากันได้กับ Android 7 และ 99% ของเกมมือถือ Android อย่างสมบูรณ์แบบ มันเป็นผู้ช่วยที่ทรงพลังที่สุดสําหรับคุณในการเล่นเกมมือถือ Android และแอพได้อย่างอิสระบน PC ของคุณ เรากำหนดการควบคุมแป้นพิมพ์อย่างเป็นอาชีพ คืนค่าประสบการณ์การใช้งานคอมพิวเตอร์รุ่น PLC Ladder Simulator 2 รู้จักคุณดีกว่าเกม
ฟังก์ชั่น Multi-Drive ของ NoxPlayer ให้คุณเล่นเกมโดยเปิดหลายหน้าจอพร้อมกัน เทคโนโลยีการจำลองเสมือนหลักเฉพาะ ของ NOX เข้ากันได้ดีกับคอมพิวเตอร์ AMD และ Intel ทำให้คอมพิวเตอร์ของคุณทำงานได้เสถียรและราบรื่นยิ่งขึ้น เล่นเกมขอให้สนุกใช้ NoxPlayer ด้วยกัน ดาวน์โหลดทันทีเลย
ฟังก์ชั่น Multi-Drive ของ NoxPlayer ให้คุณเล่นเกมโดยเปิดหลายหน้าจอพร้อมกัน เทคโนโลยีการจำลองเสมือนหลักเฉพาะ ของ NOX เข้ากันได้ดีกับคอมพิวเตอร์ AMD และ Intel ทำให้คอมพิวเตอร์ของคุณทำงานได้เสถียรและราบรื่นยิ่งขึ้น เล่นเกมขอให้สนุกใช้ NoxPlayer ด้วยกัน ดาวน์โหลดทันทีเลย
เกมยอดนิยม
NoxPlayer is designed for Windows and MAC OS, please visit this website via computer browser to download NoxPlayer.


